doi: 10.56294/nds202381
ORIGINAL
Nursing care in hypertensive patients with cardiovascular risk attending a primary care facility in North Lima
Cuidados de enfermería en pacientes hipertensos con riesgo cardiovascular que acuden a un establecimiento de atención primaria en Lima Norte
David Hugo
Bernedo-Moreira1
, Alfredo Giovanni Lazo-Barreda2
, Paul Espiritu-Martinez3
, Juan Richar Villacorta Guzmán4
*,
Ariel Sosa Remón5 ![]()
1Universidad Peruana Unión, Perú.
2Universidad Nacional de San Agustín de Arequipa, Perú.
3Universidad Nacional Autónoma Altoandina de Tarma, Junín, Perú.
4Escuela Militar de Ingeniería, Bolivia.
5Instituto Nacional de Oncología y Radiobiología, Habana, Cuba.
Citar como: Bernedo-Moreira DH, Lazo-Barreda AG, Espiritu-Martinez P, Villacorta Guzmán JR, Sosa Remón A. Nursing care in hypertensive patients with cardiovascular risk attending a primary care facility in North Lima. Nursing Depths Series. 2023; 2:81. https://doi.org/10.56294/nds202381
Enviado: 12-07-2022 Revisado: 05-12-2022 Aceptado: 17-05-2023 Publicado: 18-05-2023
Editor: Dra.
Mileydis Cruz Quevedo ![]()
Autor para la correspondencia: Juan Richar Villacorta Guzmán *
ABSTRACT
Cardiovascular risks are a consequence of high blood pressure in individuals with high blood pressure, but if not adequately controlled, these risks can increase. Therefore, the research objective is to determine the nursing care provided to hypertensive patients with cardiovascular risk who attend a primary care facility in North Lima. This is a quantitative, descriptive-cross-sectional study with a population of 265 participants who answered a sociodemographic questionnaire and a cardiovascular risk calculator. The results show that 4,2 % have a very high cardiovascular risk, 10,9 % have a high cardiovascular risk, 37,4 % have a moderate cardiovascular risk, and 47,5 % have a very low cardiovascular risk. In conclusion, people with high blood pressure should be educated about the risks that the disease can generate and how to minimize the risks that can affect their health.
Keywords: Hypertension; Cardiovascular Diseases; Heart Disease Risk Factors; Nursing Care.
RESUMEN
Los riesgos cardiovasculares son consecuencia de la hipertensión arterial existen en la persona que presenta hipertensión arterial, pero si no es controlada adecuadamente, los riesgos pueden aumentar, por ello, el objetivo de investigación es determinar los cuidados de enfermeria en pacientes hipertensos con riesgo cardiovascular que acuden a un establecimiento de atencion primaria en Lima Norte. Es un estudio cuantitativo, descriptivo-transversal, con una población de 265 participantes que respondieron un cuestionario de aspectos sociodemográficos y la calculadora de riesgo cardiovascular. En los resultados podemos observar que, el 4,2 % tiene riesgo cardiovascular muy alto, 10,9 % riesgo cardiovascular alto, 37,4 % riesgo cardiovascular moderado y 47,5 % riesgo cardiovascular muy bajo. En conclusión se debe educar a la persona con hipertensión arterial sobre los riesgos que puede generar la enfermedad, y como minimizar los riesgos que pueden afectar su bienestar de salud.
Palabras clave: Hipertensión; Enfermedades Cardiovasculares; Factores de Riesgo de Enfermedades Cardíacas; Atención de Enfermería.
INTRODUCCIÓN
Las enfermedades cardiovasculares (ECV) son un conjunto de trastornos del corazón y de los vasos sanguíneos y constituyen la principal causa de muerte en todo el mundo.(1) A su vez, parecieran afectar diferencialmente a hombres y mujeres, siendo la causa más frecuente de muerte en estas últimas en todo el mundo, incluso en los países en vías de desarrollo.(2,3)
La hipertensión arterial (HTA) es una afección caracterizada por una tensión arterial elevada que excede de 140/90 mmHg. La prevalencia mundial estimada es de aproximadamente un billón de individuos, y alrededor de 7,1 millones de muertes al año se podrían atribuir a la HTA.(4) La presión arterial (PA) subóptima es responsable del 62 % de la enfermedad cerebrovascular y del 49 % de la enfermedad isquémica cardiaca, con pequeñas variaciones debidas al sexo.(5,6)
Las muertes por enfermedades cardiovasculares han aumentado en el mundo debido al crecimiento poblacional, al envejecimiento y a los cambios epidemiológicos.(7) Adicionalmente, la enfermedad cardiovascular es la principal causa de muerte prematura y de discapacidad en el mundo (infarto de miocardio, muerte cardíaca y accidente cerebrovascular fatal o no fatal), y es responsable de más de 17 millones de muertes anuales, con lo que se afecta principalmente a la población que se ubica en los países de ingresos bajos y medios; se estima que el 80 % de la carga mundial se produce en estos países.(8,9)
Los cuidados paliativos son un enfoque que mejora la calidad de vida de los pacientes y sus familias que enfrentan el problema asociado a una enfermedad que amenaza la vida, a través de la prevención y el alivio del sufrimiento mediante la identificación temprana y la evaluación y tratamiento impecables del dolor. y otros problemas, físicos, psicosociales y espirituales.(10)
Los beneficios potenciales de las estrategias de prevención primaria formuladas a partir de estudios son útiles para comprobar la reducción de eventos de enfermedades cardiovasculares.(11) Las consecuencias perjudiciales de los factores de riesgo múltiples son aditivas.(12,13)
En un estudio realizado en Colombia(14) se explica que la enfermedad cardiovascular sigue siendo la principal causa de muerte en el mundo. Las mujeres presentan un factor protector frente a esta durante la edad reproductiva debido al efecto de los estrógenos sobre el endotelio vascular, propio de esta etapa de la vida; posteriormente, la perimenopausia y la posmenopausia dan lugar a estados de hipoestrogenemia que generan un incremento en el riesgo de enfermedad cardiovascular y muerte por esta causa.
En otro estudio realizado en Colombia(15) se realiza que en la población del programa de riesgo cardiovascular se encontró un promedio de edad de 38,11 años y un índice de masa corporal de 26,00 m2/kg. El 7,58 % presentó hipertensión arterial, el 1,08 % diabetes mellitus y el 24,91 % tabaquismo. El riesgo cardiovascular calculado con la escala de Framingham fue del 4,48 %. El índice de masa corporal, la edad y la presión arterial sistólica no son estadísticamente significativos para la valoración del riesgo con la escala Framingham.
En un estudio realizado en Paraguay(16) la edad media fue 23 ± 4 años, en su mayoría eran provenientes de la zona urbana, siendo 58 % del sexo masculino y con un bajo nivel educativo. La media de índice de masa corporal fue 23,5 ± 5 mm y 58 % no tenía antecedente familiar de hipertensión arterial. La media de cifras de presión arterial fueron 150 mmHg para la sistólica y 100 mmHg para la diastólica. La hipertensión arterial secundaria se detectó en 86 % de la muestra. La etiología más frecuente fue la enfermedad renal parenquimatosa (86 %), de los cuales 89 % padecía enfermedad renal crónica y nefritis lúpica. La frecuencia de daño de órgano blanco fue de 86 %, el fondo de ojo era anormal en 8 %, 46 % tenía hipertrofia ventricular izquierda por electrocardiograma y 58 % por ecocardiograma, 78 % tenía alteración de la arquitectura normal renal por ecografía, 57 % presentaba creatininuria elevada, 76 % trazas de proteínas en orina tomada al azar y 80 % proteinuria de 24 hs elevada.
Por tanto, el objetivo es determinar los cuidados de enfermería en pacientes hipertensos con riesgo cardiovascular que acuden a un establecimiento de atención primaria en Lima Norte.
MÉTODO
Tipo de investigación y diseño
En la respectiva investigación, de acuerdo a sus propiedades para la recolección de datos es de enfoque cuantitativo, con metodología escriptiva-trasnversal no experimental.(17)
Polación
La población está conformada por un total de 265 participantes con hipertensión arterial
Criterios de inclusión
· Participantes que se atiendan más de 3 veces en el establecimiento de salud
· Participantes que sean mayores de 18 años
· Participantes que acepten ser partícipes voluntariamente en el estudio
Técnica e Instrumento
La técnica de recolección de datos será la encuesta, que tendrá información de aspectos sociodemográficos y la calculadora de riesgo cardiovascular de la OPS.
La calculadora de riesgo cardiovascular fue elaborada por el grupo GEDIC de la OPS. Incluye los indicadores que señalan seguidamente: género, edad, consume de tabaco, presión sistólica máxima en mmHg, presencia diabetes y colesterol total en mg/dl. Los valores finales que arroja la calculadora son: riesgo bajo <5 %, riesgo moderado 5 %-10 %, riesgo alto 10 %-20 %, riesgo muy alto 20 %-30 % y riesgo crítico >=30 %.(18)
Lugar y aplicación del instrumento
Para la realización del estudio, se coordinó con el jefe del establecimiento de salud, a su vez con los profesionales a cargo de los servicios donde se atienden las personas hipertensas. A su vez se brindó información para su conocimiento acerca de la investigación.

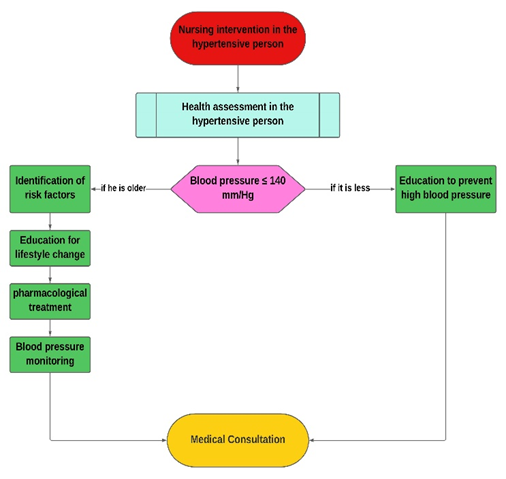
Figura 1. Diagrama de flujo sobre la intervención que realiza el profesional de enfermería para los cuidados de los pacientes hipertensos
En el presente diagrama de flujo podemos observar la intervención que realiza el profesional de enfermeria para luego realizar los cuidados necesarios en el paciente hipertenso.
La HTA en si se asocia a problemas cardiovasculares, que dependen de factores como antecedentes familiares y personales, donde se puede determinar mediante la exploración física y de laboratorio.
En el diagrama se puede observar que el profesional de enfermería al observar que la presión arterial es mayor o menos a 140 mm/Hg, determina ciertos puntos en las que permitirá minimizar los riesgos que puede comprometer la HTA.
· Si la presión es mayor a 140 mm/Hg, el profesional de enfermería debe realizar 4 puntos importantes:
o Identificar los factores de riesgo
o Educar a la persona con HTA para modificar su estilo de vida
o Tratamiento farmacológico a seguir de acuerdo al médico de cabecera
o Monitorizar la presión arterial de la persona con HTA
· Si la presión es menor a 140 mm/Hg, el profesional de enfermería debe educar a la persona con HTA sobre los riesgos y complicaciones que pueden contribuir la enfermedad, dado que el riesgo a presentar problemas cardiovasculares aumenta debido a la HTA.
Una vez realizado toda la intervención por parte del enfermero(a) se derivará a la persona con HTA al médico de cabecera que lo está atendiendo para su tratamiento de acuerdo a la valoración de la persona con HTA.
RESULTADOS

Figura 2. Riesgo cardiovascular en pacientes hipertensos que acuden a un establecimiento de atención primaria en Lima Norte
En la figura 2, podemos observar que, el 47,5 %(n=126) de los participantes con hipertensión tienen un riesgo cardiovascular muy bajo, 37,4 %(n=99) un riesgo cardiovascular moderado, 10,9 %(n=29) riesgo cardiovascular alto y 4,2 %(n=11) riesgo cardiovascular muy alto.

Figura 3. Riesgo cardiovascular en relación al sexo en pacientes hipertensos que acuden a un establecimiento de atención primaria en Lima Norte
En la figura 3, se puede observar en relación al sexo que, en el sexo masculino, el 3,75(n=5) tienen un riesgo cardiovascular muy alto, 14 %(n=19) un riesgo cardiovascular alto, 36 %(n=49) un riesgo cardiovascular moderado y 46,3 %(n=63) un riesgo cardiovascular bajo; y en el sexo femenino, el 4,7 %(n=6) tienen un riesgo cardiovascular muy alto, 7,8 %(n=10) un riesgo cardiovascular alto, 38,8 %(n=50) un riesgo cardiovascular moderado y 48,8 %(n=63) un riesgo cardiovascular bajo.
En la figura 4, podemos observar que, el 59 %(n=95) de los participantes adultos tienen un riesgo cardiovascular bajo, 35,4 %(n=57) un riesgo cardiovascular moderado, 5,6 %(n=9) un riesgo cardiovascular alto y ninguno de los adultos presento riego cardiovascular muy alto; en cuanto a los adultos mayores, el 29,8 %(n=31) tienen un riesgo cardiovascular bajo, 40,4 %(n=42) tienen un riesgo cardiovascular moderado, 19,2 %(n=20) tienen un riesgo cardiovascular alto y 10,6 %(n=11) tienen un riesgo cardiovascular muy alto.

Figura 4. Riesgo cardiovascular en relación a grupo etario en pacientes hipertensos que acuden a un establecimiento de atención primaria en Lima Norte
DISCUSIÓN
En el actual estudio, se realiza desde una perspectiva de salud pública y comunitaria sobre los riesgos cardiovasculares que puede ocasionarse en personas con hipertensión arterial, dado que es una de las enfermedades consideradas prioridades de salud.
Con respecto a los resultados de riesgo cardiovascular en personas hipertensas, tienen un riesgo cardiovascular bajo, esto se debe a que la mayoría de las personas hipertensas están realizando medidas preventivas para que no se presente otros riesgos producto de la hipertensión o alguna otra enfermedad silenciosa; si bien es cierto los factores que pueden aumentar los riesgos cardiovasculares en un paciente hipertenso son los hábitos no saludables, como un estilo de vida inadecuado, tabaquismo, sobrepeso y obesidad, ser sedentario, abuso del alcohol y características no modificables, como la edad, sexo o historia familiar, todos estos factores pueden comprometer a la persona hipertensa, dado que los riesgos pueden generarse sin darse cuenta y ocasionar complicaciones en el mismo, dado que personas menores de 60 años con HTA tienen al menos un factor de riesgo cardiovascular y en mayores de 60 años los factores tienden a incrementarse. Pero que, en una persona con HTA que realiza o mantiene sus hábitos saludables, mantiene en equilibrio su salud con la enfermedad, permitiendo que no se evidencien en su mayoría factores de riesgos cardiovasculares, permitiéndole tener una buena calidad de vida.
En cuanto a los resultados del sexo y edad, observamos que tienen riesgo cardiovascular bajo, esto se debe a que, al realizar hábitos saludables, permite en las personas con HTA, mantener estable la enfermedad y que no se evidencie factores de riesgo que comprometan su salud. Sin embargo, cuando una persona no realiza hábitos saludables, estos riesgos puede ocasionarse regularmente en el sexo masculino que en el sexo femenino, dado que los hombres son más propensos a contraer la HTA debido a que no realizan hábitos saludables cuando tienen una edad joven, sedentarismo, el exceso consumo de tabaco y alcohol, sedentarismo, no realizar alguna actividad física y una alimentación inadecuada, con el tiempo hace que presente la enfermedad, en cambio en el sexo femenino, la presión arterial es baja antes de llegar a la menopausia, entre las edades de 48 a 52 años, los riesgos cardiovasculares e hipertensión arterial tienden a ser mayores, dado que la disminución de las hormonas femeninas y los estrógenos no son la única causa que puede ocasionar la HTA en el sexo femenino, sino además factores como obesidad, colesterol alto o triglicéridos elevados pueden estar evidenciados en ello.
CONCLUSIONES
Se concluye que, se debe tener en cuenta estrategias de promoción y prevencion de los riesgos que puede generar la HTA, con la finalidad de que las personas con esta enfermedad sepan que consecuencias puede contraer.
Se concluye que, se debe educar a las personas con HTA para que puedan orientarse a realizar un mejor autocuidado, para que le permita tener una buena calidad de vida y disminuir los riesgos que se pueda ocasionar.
REFERENCIAS
1. Maharani A, Sujarwoto D, Oceandy D, Tampubolon G, Patel A. Cardiovascular disease risk factor prevalence and estimated 10-year cardiovascular risk scores in Indonesia: The Smarthealth Extend study. PLoS One. 2019;14(4):1-13. doi:10.1371/journal.pone.0215219.
2. Van L, Van Beers M, Kroes J, Van De Stadt L, Van Schaardenburg D, Nurmoham M. Cardiovascular risk in persons at risk of developing rheumatoid arthritis. PLoS One. 2020;15(8):1-11. doi:10.1371/journal.pone.0237072.
3. Abrams J, et al. Conocimientos de la hipertensión: Health beliefs about hypertension in an under-resourced community in the Dominican Republic. PLoS One. 2020;15(6):1-13. doi:10.1371/journal.pone.0235088.
4. Cuba M, Martinez J, Ortiz-Galeano I. Riesgo cardiovascular y uso adecuado de aspirina en prevención primaria de eventos cardiovasculares en el ambulatorio de Clínica Médica del Hospital de Clínicas. An Fac Cienc Méd. 2020;53(2):53-58. Disponible en: http://scielo.iics.una.py/scielo.php?script=sci_arttext&pid=S1816-89492020000200053
5. Pajuelo J, Bernui I, Delgado D, Palomo P, Aquino A, Cochachin O. Riesgo cardiovascular en una población escolar con exceso de peso. An Fac Med. 2020;81(3):278-284. doi:10.15381/anales.v81i3.19603.
6. Suárez J, Gutiérrez M. Riesgo cardiovascular según la intensidad del climaterio en mujeres de edad mediana con antecedentes de preeclampsia. Rev Cient Medicentro (Villa Clara). 2020;24(3):531-547. Disponible en: http://scielo.sld.cu/scielo.php?script=sci_arttext&pid=S1029-30432020000300531
7. Paramio A, González L, Lasoncex D, Pérez E, Carrazana E. Riesgo cardiovascular global en el adulto mayor vinculado a los programas de actividad física comunitaria. CorSalud. 2020;12(3):318-326. Disponible en: http://www.revcorsalud.sld.cu/index.php/cors/article/view/464/1286
8. Revueltas M, Valdés Y, Serra S, Suárez R, Ramírez J. Estimación del riesgo cardiovascular en una población, según dos tablas predictivas. Arch Méd Camagüey. 2020;24(5):668-700. Disponible en: http://www.revistaamc.sld.cu/index.php/amc/article/view/7533/3636
9. Almazán M. Cardiovascular risk factors in young Mexican adults. Arch Cardiol Mex. 2020;90(4):427-435. doi:10.24875/ACM.20000258.
10. Expósito M. Palliative Care and Nursing: A Look Inside. Aquichan. 2022;22(2):1-4. doi:10.5294/aqui.2022.22.2.1.
11. García L, Centurión O. Medidas preventivas y manejo diagnóstico y terapéutico de la hipertensión arterial y las crisis hipertensivas. Rev Salud Pública Parag. 2020;10(2):59-66. Disponible en: http://scielo.iics.una.py/scielo.php?script=sci_arttext&pid=S2307-33492020000200059
12. Kanna B, et al. Qualitative study of knowledge, perception, behavior and barriers associated with cardiovascular disease risk among overweight and obese Hispanic taxi drivers of South Bronx, NYC. BMC Public Health. 2020;20(1):1-10. doi:10.1186/s12889-020-08751-0.
13. Cerpa S, Rimarachín L, A B. Asociación entre nivel socioeconómico y riesgo cardiovascular en la población peruana. Rev Saúde Pública. 2022;75(4):e20210278. doi:10.1590/0034-7167-2021-0278.
14. Hurtado L, Saldarriaga C, Jaramillo L, Hormaza M. Cardiovascular risk during menopause: gynecologist and cardiologist view. Rev Colomb Cardiol. 2022;29(1):7-15. doi:10.24875/RCCAR.21000101.
15. Velandia E, Vargas L, Vargas Ó, Benavidez H. Prevalence of obesity and cardiovascular risk in workers in the hydrocarbon area. Rev Colomb Cardiol. 2022;29(1):57-63. doi:10.24875/RCCAR.M22000118.
16. Quintana A, et al. Caracterización de la hipertensión arterial en adultos menores de 30 años de edad de un hospital del Paraguay. Rev Virtual Soc Parag. 2022;9(2):44-54.
17. Fernández C, Baptista P. Metodología de la Investigación. 2015. 634 p. Disponible en: http://observatorio.epacartagena.gov.co/wp-content/uploads/2017/08/metodologia-de-la-investigacion-sexta-edicion.compressed.pdf
18. Organización Mundial de la Salud, Organización Panamericana de la Salud. Calculadora Riesgo Cardiovascular. OPS; 2007. Disponible en: https://www.paho.org/cardioapp/web/# N
FINANCIACIÓN
Ninguna.
CONFLICTO DE INTERESES
Los autores declaran que no existe conflicto de intereses.
CONTRIBUCIÓN DE AUTORÍA
Conceptualización: David Hugo Bernedo-Moreira, Alfredo Giovanni Lazo-Barreda, Paul Espiritu-Martinez, Juan Richar Villacorta Guzmán, Ariel Sosa Remón.
Redacción – borrador original: David Hugo Bernedo-Moreira, Alfredo Giovanni Lazo-Barreda, Paul Espiritu-Martinez, Juan Richar Villacorta Guzmán, Ariel Sosa Remón.
Redacción – revisión y edición: David Hugo Bernedo-Moreira, Alfredo Giovanni Lazo-Barreda, Paul Espiritu-Martinez, Juan Richar Villacorta Guzmán, Ariel Sosa Remón.