doi: 10.56294/nds2024120
ORIGINAL
Stress in nurses working in health facilities during the COVID-19 pandemic in North Lima
Estrés en enfermeras que laboran en establecimientos de salud durante la pandemia del COVID-19 en Lima Norte
Rafael Romero-Carazas1
*, Victor Cornejo-Aparicio2, Jessica Karina
Saavedra-Vasconez3
, Milagros Andrea Bracho Rivera4
*, Alejandro Carías5
1Universidad Nacional de Moquegua. Moquegua, Perú.
²Universidad Nacional de San Agustín de Arequipa. Arequipa, Perú.
³Universidad Peruana Unión. Lima, Perú.
⁴Universidad de Panamá. Panamá.
⁵Unidad de Investigación Científica, Facultad de Ciencias Médicas, Universidad Nacional Autónoma de Honduras. Tegucigalpa, Honduras.
Citar como: Romero-Carazas R, Cornejo-Aparicio V, Saavedra-Vasconez JK, Bracho Rivera MA, Carías A. Stress in nurses working in health facilities during the COVID-19 pandemic in North Lima. Nursing Depths Series. 2024; 3:120. https://doi.org/10.56294/nds2024120
Enviado: 02-07-2023 Revisado: 01-10-2023 Aceptado: 13-01-2024 Publicado: 15-01-2024
Editor: Dra.
Mileydis Cruz Quevedo ![]()
Autor para la correspondencia: Rafael Romero-Carazas *
ABSTRACT
Work-related stress among nursing professionals is one of the most common problems in their work environment. Factors such as a shortage of biosafety equipment, high patient demand, and inadequate communication among staff significantly increase stress, interfering with the quality of patient care. Therefore, the objective of this research is to determine the stress levels of nurses working in healthcare facilities during the COVID-19 pandemic in northern Lima. This is a quantitative, descriptive, cross-sectional study with a population of 255 nurses who responded to a questionnaire on sociodemographic data and the Spanish version of the Nursing Stress Scale. The results showed that among professionals who have been on duty for 1 to 5 years, 22,4 % have low stress, 43,9 % have medium stress, and 33,6 % have high stress. In conclusion, strategies should be implemented to maintain the mental health of nurses through counseling with professionals specialized in mental health.
Keywords: Stress; Occupational Stress; Nursing Professionals; Mental Health.
RESUMEN
El estrés laboral en los profesionales de enfermería es uno de los problemas más comunes dentro de su entorno laboral, factores como escasez de equipos de bioseguridad, alta demanda de paciente y el no tener una comunicación adecuada entre personal, hace que el estrés aumente considerablemente interfiriendo en una atención de calidad en los pacientes, por tanto el objetivo de investigación es determinar el estrés en enfermeras que laboran en establecimientos de salud durante la pandemia del COVID-19 en Lima Norte. Es un estudio cuantitativo, descriptivo-transversal con una población de 255 enfermeras que respondieron un cuestionario de datos sociodemográficos y el Nursing Stress Scale en su versión español. En los resultados se pudo observar que los profesionales que están de servicio entre 1 a 5 años el 22,4 % tienen estrés bajo, 43,9 % estrés medio y 33,6 % estrés alto. En conclusión, se debe realizar estrategias que permitan mantener la salud mental saludable de las enfermeras a través de consejerías con profesionales especializados en salud mental.
Palabras clave: Estrés; Estrés Laboral; Profesionales de Enfermería; Salud Mental.
INTRODUCCIÓN
El estrés laboral se define como una condición física y mental que es, en la mayoría de los casos, causada por cargas de trabajo pesadas o con exceso de trabajo, largas horas de trabajo o condiciones desfavorables en el lugar de trabajo u organización.(1)
Según la Organización Mundial de la Salud, el Síndrome de desgaste ocupacional es "resultado del estrés crónico en el lugar de trabajo que no se ha manejado con éxito" y aclara que "se refiere específicamente a los fenómenos en el contexto laboral y no debe aplicarse para describir experiencias en otras áreas de la vida".(2) A su vez la Organización Internacional del trabajo (OIT) define ¨El estrés como una respuesta física y emocional a un desgaste que es provocado por exigencias percibidas de una persona
y que el resultado es impuesto por la capacidad, los recursos y las necesidades, que este posee para enfrentarlas¨.(3)
En este sentido, la pandemia de COVID-19 ha demostrado que tenemos un sistema de salud inestable, así como una escasez de enfermeras para afrontar la situación desde la primera línea de atención. Muchos factores como equipos de protección individual inadecuados, carecer de condiciones laborales dignas, procedimientos de trabajo acordes con los estándares internacionales y número insuficiente de equipos multidisciplinarios e interdisciplinarios, generan episodios de estrés que dificulta el ejercicio del profesional de enfermería.(4)
Pese a que, en la actualidad, existe diversidad de estudios sobre cómo la pandemia de COVID-19 ha generado mucho estrés a los distintos sistemas de salud. Esto ha comprometido a la fuerza laboral, particularmente a las enfermeras. Evidenciándose que, de los profesionales de la salud, las enfermeras son las sufren de ansiedad y estrés por cuidar y tratar a pacientes.(5) Dado que el estrés laboral entre las enfermeras puede afectar su calidad de vida y, al mismo tiempo, la calidad de la atención que es de particular importancia, ya que pueden brindar servicios más efectivos cuando tienen una mejor calidad de vida.(6,7)
Esta emergencia sanitaria global, representa uno de los mayores desafíos para los profesionales de enfermería como miembros del equipo de salud. La alta transmisibilidad del COVID-19 y ausencia de tratamiento definido para su control, son aspectos que afectan el bienestar psicosocial del enfermero. Como consecuencia, las emociones y pensamientos negativos pueden dañar su salud mental repercutiendo en la realización de labores relacionadas al cuidado de la salud de las personas, su capacidad de manejo situacional y la calidad de atención.(8)
Un estudio en Estados Unidos a 3957661 enfermeras reveló que entre los motivos por el cual dejaron su trabajo: el 31,5 % relataron el estrés como motivo. Donde los encuestados que informaron dejar o considerar dejar su trabajo debido al agotamiento informaron un ambiente de trabajo estresante (68,6 %) y personal inadecuado (63,0 %). Sugiriendo que el agotamiento es un problema grave entre las enfermeras estadounidenses que renuncian o están pensando en hacerlo. Los sistemas de salud deben centrarse en implementar estrategias conocidas para reducir el agotamiento, incluida la dotación adecuada de personal de enfermería y la reducción de los turnos de trabajo.(9)
Un estudio realizado en México a 126 enfermeras en el contexto de COVID-19, revelo que el 81 % de los participantes fueron del sexo femenino, en su mayoría de laboraban en el turno nocturno, el 58,7 % refrió trabajar 12 horas en su jornada, el 44,4 % tiene bajo su custodia 7 o más pacientes, mientras que el 16 % afirmo haberse contagiado de COVID-19. El nivel de estrés que predominó fue el nivel medio, evidenciándose que los principales estresores fueron la carga de trabajo, aspectos psicológicos como enfrentarse a la muerte y sufrimiento de sus pacientes.(10)
En Europa; un estudio realizado en la ciudad de Granada- España reveló que en el área de Cuidados Intensivos; las enfermeras presentaron estrés laboral, donde los factores que causales son la falta de profesionales, el ambiente ruidoso, la personalidad, la meticulosidad o la falta de personal. Concluyendo que es necesaria la implementación de programas de intervención para ellas, lo cual les ayudará a lidiar con el estrés y por tanto mejorará mucho la calidad de los cuidados brindados a los pacientes.(11) Al igual que en Australia donde se encontró una incidencia de estrés y ansiedad entre enfermeras de un 41,2 %.(12)
En Asia, un estudio realizado en la ciudad de Tabriz, Irán; a 115 enfermeras de dos hospitales; se evidencio que el estrés laboral tiene un efecto negativo en la calidad de vida relacionada con la salud de las enfermeras que puede eclipsar el desempeño de la atención y reducir tales comportamientos en los enfermeros, lo que puede ser uno de los factores que afectan el resultado de los pacientes.(13)
En India, un estudio encontró nueve factores responsables del estrés ocupacional entre las enfermeras en la región de Indore que son la evaluación monetaria y no monetaria, la utilización de la capacidad, la presión del tiempo, la cultura de la organización, las demandas en conflicto, el clima laboral, las responsabilidades coincidentes, la identificación con la organización y la expectativa del rol.(14)
Un estudio realizado en diversos hospitales y departamentos especializados en enfermedades infecciosas de China donde se obtuvo a 1536 enfermeras, donde el 88,2 % experimentó un desequilibrio esfuerzo-recompensa demostrando que el estrés laboral se correlaciona negativamente con la resiliencia psicológica y que la misma se correlaciona positivamente con la calidad de vida. Siendo este un efecto indirecto del estrés laboral sobre la calidad de vida a través de la resiliencia psicológica indicando que es un papel mediador parcial de la resiliencia psicológica.(15)
En América del Sur, un estudio realizado en Ecuador a 51 enfermeros en la ciudad de Riobamba reveló que el predominio del estrés laboral fue de 84,51 %, donde el personal de enfermería sufrió mayor exposición a estrés laboral. Demostrando que la dimensión más expuesta fue la cohesión; identificándose una correlación negativa considerable entre estrés laboral y autopercepción de salud.(16)
En Perú, un estudio realizado a 126 profesionales de enfermería del servicio de emergencia de dos hospitales públicos de nivel III de Lima y Callao reveló que el 39,1 % de los enfermeros presentaron algún grado de ansiedad, 24,6 % algún grado de depresión y 8,8 % algún grado de estrés. Donde los enfermeros que atienden a los pacientes sospechosos por COVID-19 en los servicios de emergencia, presentan mayor ansiedad que depresión y en pocos casos presentaron estrés.(17)
Por tanto, el objetivo de la investigación es determinar el estrés en enfermeras que laboran en establecimientos de salud durante la pandemia del COVID-19 en Lima Norte.
MÉTODO
Tipo de investigación y diseño
El trabajo de investigación es de manera cuantitativa con metodología descriptiva-transversal no experimental.(18)
Población
La población está conformada por un total de 255 profesionales de enfermería que laboran en un establecimiento de salud
Criterios de inclusión
· Profesionales de enfermería que estén más de 1 año ejerciendo su labor en el establecimiento de salud.
· Profesionales de enfermería que solo laboren en ambiente hospitalario.
· Profesionales de enfermería que acepten voluntariamente ser partícipes.
Técnica e instrumento
La técnica de recolección de datos es la encuesta, proporcionando aspectos sociodemográficos y el instrumento “Nursing Stress Scale (NSS)” por Gray et al.(19); pero para el trabajo de investigación se utilizó en su versión validada al español por Más et al.(20).
El instrumento NSS comprende 34 ítems divididos en 3 dimensiones (Ambiente Físico, Ambiente Psicológico y Ambiente Social), en la cual se valora con una escala tipo Likert con 4 opciones de respuesta: “0 = Nunca”, “1 = A veces”, “2 = Frecuentemente” y “3 = Muy frecuentemente”, en la cual se obtiene una puntuación total de 0 a 102 puntos, distribuidos en 3 niveles bajo, medio y alto, a mayor puntuación mayor será el nivel de estrés en los profesionales de enfermería.
En cuanto a su validación del instrumento, se determinó mediante la adecuación muestral de Kaiser-Mayer-Olkin obteniéndose un resultado de 0,950 (KMO > 0,6), mientras que en la prueba de esfericidad de Bartlett obtuvo resultados significativos (X2 aprox. = 6241,645; gl = 561; p = 0,000).
Y finalmente para la confiabilidad de instrumento, se determinó mediante el Alfa de Cronbach, obteniéndose un resultado de 0,962 (α > 0,8).
Lugar y aplicación del instrumento
La aplicación del instrumento se dio mediante previas coordinaciones con cada una de las profesionales de enfermería a ser partícipes del estudio, además de brindarles el conocimiento acerca del estudio a realizar.

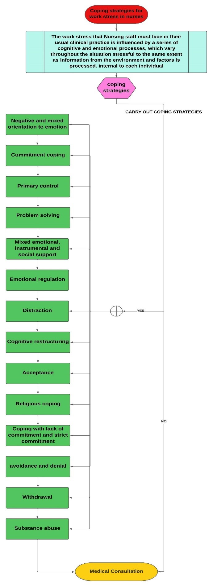
Figura 1. Diagrama de flujo sobre las estrategias de afrontamiento que realizan los enfermeros(as) ante situaciones que le generan estrés laboral
En el presente diagrama de flujo se muestra las estrategias que puede realizar el profesional de enfermería frente a situaciones de estrés en el lugar de trabajo.
El afrontamiento que optan por realizar los profesionales de enfermería se maneja de manera adaptativa al estrés laboral, dado que constituyen como recurso personal de relevancia, en la que se interviene clínicamente tanto individual como grupal. Al considerarse factores que se pueden modificar, mediante intervenciones que mejoren las estrategias de afrontamiento, va a facilitar a que los profesionales de enfermería puedan minimizar las consecuencias como resultado del estrés laboral.
Aunque, no todos los estilos de afrontamiento son para la mejoría del profesional de enfermería, dado que algunos estilos de afrontamiento que son de manera personal, no solamente permiten la disminución del estrés laboral, sino que permite el aumento del mismo si no se maneja correctamente.
Por tanto, los centros tanto hospitalarios como comunitarios deben promocionar todo tipo de intervenciones y programas que permita el desarrollo o mejorar las estrategias de afrontamiento que son adaptables en cuanto al estrés laboral, y que los enfermeros(as) puedan sobrellevar situaciones de estrés en su entorno laboral, con la finalidad de mejorar su práctica clínica enfermera rutinaria.

Figura 2. Estrés en enfermeras que laboran en establecimientos de salud durante la pandemia del COVID-19 en Lima Norte
En la figura 2, podemos observar que, 23,9 % (n=61) de los participantes tienen un nivel de estrés bajo, 54,5 % (n=139) tienen un nivel de estrés medio y 21,6 % (n=55) tienen un nivel de estrés alto.

Figura 3. Estrés en enfermeras en su dimensión ambiente físico que laboran en establecimientos de salud durante la pandemia del COVID-19 en Lima Norte
En la figura 3, se puede observar que, 19,2 % (n=49) de los participantes tienen un nivel de estrés bajo con respecto a la dimensión ambiente físico, 55,7 % (n=142) tienen un nivel de estrés medio y 25,1 % (n=64) tienen un nivel de estrés alto.

Figura 4. Estrés en enfermeras en su dimensión ambiente psicológico que laboran en establecimientos de salud durante la pandemia del COVID-19 en Lima Norte
En la figura 4, podemos observar que, 28,6 % (n=73) de los participantes tienen un nivel de estrés bajo con respecto a su dimensión ambiente psicológico, 49 % (n=125) nivel de estrés medio y 22,4 % (n=57) nivel de estrés alto.

Figura 5. Estrés en enfermeras en su dimensión ambiente social que laboran en establecimientos de salud durante la pandemia del COVID-19 en Lima Norte
En la figura 5, podemos observar que, 38,1 % (n=97) de los participantes tienen un nivel de estrés bajo con respecto a su dimensión ambiente social, 52,5 % (n=134) tienen un nivel de estrés medio y 9,4 % (n=24) tienen un nivel de estrés alto.

Figura 6. Estrés en enfermeras en relación a sus años de servicio que laboran en establecimientos de salud durante la pandemia del COVID-19 en Lima Norte
En la figura 6, podemos observar que, 22,4 % (n=24) de los participantes que están en servicio de 1 a 5 años tienen un nivel bajo, 43,9 % (n=47) tienen un nivel medio y 33,6 % (n=36) tienen un nivel alto, en cuanto a los participantes que están en servicio de 6 a 10 años, el 22,2 % (n=12) de los participantes tienen un nivel de estrés bajo, 53,7 % (n=29) tienen un nivel medio y 24,1 % (n=13) tienen un nivel de estrés alto, en cuanto a los participantes que están en servicio de 11 a 15 años, el 25 % (n=10) tienen un nivel de estrés bajo, 65 % (n=26) tienen un nivel de estrés medio y 10 % (n=4) tienen un nivel de estrés alto, en cuanto los participantes que están en servicio de 16 a 20 años, el 23,1 % (n=6) tienen un nivel de estrés bajo, 69,2 % (n=18) tienen un nivel de estrés medio y 7,7 % (n=2) tienen un nivel de estrés alto; y en cuanto a los participantes que están en servicio por más de 20 años, 32,1 % (n=9) tienen un nivel de estrés bajo y 67,9 % (n=19) tienen un nivel de estrés medio.
DISCUSIÓN
En la presente investigación, se da desde la perspectiva de promoción y prevención de estrés laboral en los profesionales de enfermería, dado que el estrés está cada vez más en aumento, y por ello, se desarrolló estrategias de afrontamiento que permitan minimizar las situaciones estresantes en el profesional de enfermería.
En los resultados de la variable principales estrés laboral, se puede observar que los profesionales de la salud tienen un nivel de estrés laboral medio, esto se debe a que la salud mental de los profesionales de enfermería se vio comprometido en la pandemia del COVID-19, donde factores de exceso de carga laboral, alta demanda de pacientes, turnos extras en el trabajo, falta de comunicación en el trabajo y escasez de recurso humano, eleva los índices de estrés, por ende el profesional de enfermería tiende a presentar estrés laboral producto de ello, haciéndolos más vulnerables a cualquier trastorno mental.
En los resultados de sus dimensiones, podemos observar que los profesionales de enfermería tienen estrés laboral medio en cuanto a las dimensiones, física, psicológica y social, esto se debe a que el profesional de enfermería al estar comprometido tanto su bienestar mental como físico, hace que se presente factores como agotamiento y sobrecarga laboral, indican que están estresados mentalmente entorno al trabajo, dado que el ambiente laboral donde está trabajando es estresante, ya que, la presión que se le ejercen en el trabajo, trae consecuencias en las que la capacidad de adaptación al entorno laboral se ve obstruida, y con ello trae consigo el aumento de los niveles de estrés en el trabajo.
En cuanto a los resultados de la experiencia laboral, podemos observar que los trabajadores menores de 5 años tienden a manifestar más estrés, dado que al ser principiantes en lo que respecta en los cuidados de pacientes con COVID-19, tienen la vulnerabilidad de presentar síntomas de estrés, dado que usa los recursos avanzados para los cuidados en un paciente con COVID-19, y al no estar orientados considerablemente, la alta demanda de pacientes, será un desafío importante para estos trabajadores, haciéndolos más susceptibles al estrés dentro del trabajo.
CONCLUSIONES
Se concluye que, se debe fomentar estrategias que mantengan la salud mental estable de los profesionales de enfermería brindando consejerías a través de profesionales especializados en salud mental.
Se concluye que se debe fomentar estrategias que permitan afrontar cualquier situación que genere estrés dentro del ambiente laboral en los profesionales de enfermería.
Se concluye que, se debe realizar charlas educativas sobre el estrés y sus métodos para prevenirlo entorno al ambiente laboral de los profesionales de enfermería.
REFERENCIAS BIBLIOGRÁFICAS
1. E. Kakeman, P. Raeissi, S. Raoofi, A. Soltani, M. Sokhanvar, and D. Visentin, “Occupational stress and associated risk factors among nurses: a cross-sectional study,” Contemp. Nurse, vol. 55, no. 3, pp. 237–249, 2019, doi: 10.1080/10376178.2019.1647791?scroll=top.
2. Organización Panamericana de la Salud, “Estrés laboral es una carga para los individuos, los trabajadores y las sociedades,” OPS, 2020. https://www3.paho.org/hq/index.php?option=com_content&view=article&id=11973:workplace-stress-takes-a-toll-on-individuals-employers-and-societies&Itemid=0&lang=es#gsc.tab=0
3. Organización Internacional del Trabajo, “Estrés en el trabajo : un reto colectivo,” OIT, 2016. https://www.ilo.org/wcmsp5/groups/public/---ed_protect/---protrav/---safework/documents/publication/wcms_466549.pdf
4. S. Cassiani, E. Munar, A. Umpiérrez, M. Peduzzi, and C. Leija, “La situación de la enfermería en el mundo y la Región de las Américas en tiempos de la pandemia de COVID-19,” Rev. Panam. Salud Publica/Pan Am. J. Public Heal., vol. 44, no. 1, p. e64, 2020, doi: 10.26633/RPSP.2020.64.
5. J. De los Santos and L. Labrague, “Impact of COVID-19 on the Psychological Well-Being and Turnover Intentions of Frontline Nurses in the Community: A Cross-Sectional Study in the Philippines,” medRxiv, vol. 1, no. 1, pp. 1–27, 2020, doi: 10.1101/2020.08.05.20167411.
6. I. Layali, M. Ghajar, E. Abedini, S. Emadian, and M. Joulaei, “Role of Job Stressors on Quality of Life in Nurses,” J. Manzadaran Univ. Med. Sci., vol. 29, no. 180, pp. 129–133, 2019, Accessed: Nov. 05, 2022. https://jmums.mazums.ac.ir/article-1-12238-en.pdf.
7. B. Meneses, N. Gonzalez, W. Alvarado, and J. Meneses, “Stress in nursing professionals who work in the first line of care against covid – 19 in north lima,” J. Med. Pharm. Allied Sci., vol. 10, no. 6, pp. 3937–3941, 2021, doi: 10.22270/JMPAS.V10I6.1732.
8. I. Ricci et al., “Impact of viral epidemic Outbreaks on mental health of healthcare workers: A rapid systematic review,” Med Rxiv, vol. 4, no. 6, pp. 1–92, 2020, doi: 10.1101/2020.04.02.20048892.
9. M. Shah, N. Gandrakota, J. Cimiotti, N. Ghose, M. Moore, and M. Ali, “Prevalence of and Factors Associated with Nurse Burnout in the US,” JAMA Netw. Open, vol. 4, no. 2, pp. 1–11, Feb. 2021, doi: 10.1001/jamanetworkopen.2020.36469.
10. P. García, A. Jiménez, L. Hinojosa, G. Gracia, L. Cano, and A. Abeldaño, “Estrés laboral en enfermeras de un Hospital Público de la zona fronteriza de México, en el contexto de la pandemia COVID-19,” Rev. Salud Publica, vol. 1, no. 1, pp. 65–73, 2020, doi: 10.31052/1853.1180.
11. G. Cobos, A. Soriano, and M. Seijo, “Estrés laboral en Enfermería de Cuidados Críticos,” SANUM Rev. Cient. Sanit., vol. 5, no. 4, pp. 74–85, 2021, Accessed: Nov. 05, 2022. https://www.revistacientificasanum.com/pdf/sanum_v5_n4_a9.pdf.
12. S. Maharaj, T. Lees, and S. Lal, “Prevalence and risk factors of depression, anxiety, and stress in a cohort of Australian nurses,” Int. J. Environ. Res. Public Health, vol. 16, no. 1, pp. 1–10, Jan. 2019, doi: 10.3390/ijerph16010061.
13. A. Reza, N. Gahassab, and A. Fathnezhad, “Nurses’ job stress and its impact on quality of life and caring behaviors: a cross-sectional study,” BMC Nurs., vol. 21, no. 1, pp. 1–10, Dec. 2022, doi: 10.1186/s12912-022-00852-y.
14. A. Veda and R. Roy, “Occupational Stress Among Nurses: A Factorial Study with Special Reference to Indore City,” J. Health Manag., vol. 22, no. 1, pp. 67–77, Mar. 2020, doi: 10.1177/0972063420908392.
15. J. Yan, C. Wu, Y. Du, S. He, L. Shang, and H. Lang, “Occupational Stress and the Quality of Life of Nurses in Infectious Disease Departments in China: The Mediating Role of Psychological Resilience,” Front. Psychol., vol. 13, no. 1, pp. 1–11, Mar. 2022, doi: 10.3389/fpsyg.2022.817639.
16. J. Lucero, D. Noroña, and V. Vega, “Estrés laboral y autopercepción de la salud en médicos y enfermeras del área de emergencia en Riobamba, Ecuador,” Rev. Cuba. Reumatol., vol. 23, no. 1, pp. 1–17, 2020, Accessed: Nov. 05, 2022. http://www.revreumatologia.sld.cu/index.php/reumatologia/article/view/945/pdf_1.
17. R. Obando, J. Arevalo, R. Aliaga, and M. Obando, “Ansiedad, estrés y depresión en enfermeros de emergencia Covid-19,” Index de Enfermería, vol. 29, no. 4, pp. 1–9, 2021, Accessed: Nov. 05, 2022. https://scielo.isciii.es/scielo.php?script=sci_arttext&pid=S1132-12962020000300008.
18. C. Fernández and P. Baptista, “Metodología de la Investigación.” p. 634, 2015, http://observatorio.epacartagena.gov.co/wp-content/uploads/2017/08/metodologia-de-la-investigacion-sexta-edicion.compressed.pdf.
19. R. Más and V. Escribá, “La Versión Castellana de la Escala ‘The Nursing Stress Scale’. Proceso de Adaptación Transcultural,” Rev Esp Salud Pública, vol. 72, no. 1, pp. 529–538, 1998, https://scielo.isciii.es/pdf/resp/v72n6/castellana.pdf.
20. P. Gray and J. Anderson, “The Nursing Stress Scale: Development of an instrument,” J. Behav. Assess., vol. 3, no. 1, pp. 11–23, 1981, doi: 10.1007/BF01321348.
FINANCIACIÓN
Ninguna.
CONFLICTO DE INTERESES
Los autores declaran que no existe conflicto de intereses.
CONTRIBUCIÓN DE AUTORÍA
Conceptualización: Rafael Romero-Carazas, Victor Cornejo-Aparicio, Jessica Karina Saavedra-Vasconez, Milagros Andrea Bracho Rivera, Alejandro Carías.
Curación de datos: Rafael Romero-Carazas, Victor Cornejo-Aparicio, Jessica Karina Saavedra-Vasconez, Milagros Andrea Bracho Rivera, Alejandro Carías.
Análisis formal: Rafael Romero-Carazas, Victor Cornejo-Aparicio, Jessica Karina Saavedra-Vasconez, Milagros Andrea Bracho Rivera, Alejandro Carías.
Redacción – borrador original: Rafael Romero-Carazas, Victor Cornejo-Aparicio, Jessica Karina Saavedra-Vasconez, Milagros Andrea Bracho Rivera, Alejandro Carías.
Redacción – revisión y edición: Rafael Romero-Carazas, Victor Cornejo-Aparicio, Jessica Karina Saavedra-Vasconez, Milagros Andrea Bracho Rivera, Alejandro Carías.