doi: 10.56294/nds2024119
ORIGINAL
Nursing care in the mental health of an underserved population in San Juan de Lurigancho
Cuidados de enfermería en la salud mental de una población desatendida en San Juan de Lurigancho
Paul Espiritu-Martinez1
, Rebeca Rocio Gomez Rosales2
, Blas Apaza Huanca3
1Universidad Nacional Autónoma Altoandina de Tarma, Junín, Perú.
2Hospital Infanto Juvenil Menino de Jesus, São Paulo, Brazil.
3Ministerio de Salud y Deportes, La Paz, Bolivia.
Citar como: Espiritu-Martinez P, Gomez Rosales RR, Apaza Huanca B. Nursing care in the mental health of an underserved population in San Juan de Lurigancho. Nursing Depths Series. 2024; 3:119. https://doi.org/10.56294/nds2024119
Enviado: 13-07-2023 Revisado: 16-12-2023 Aceptado: 19-04-2024 Publicado: 20-04-2024
Editor: Dra.
Mileydis Cruz Quevedo ![]()
ABSTRACT
Mental health worldwide was in crisis due to the COVID-19 pandemic, facing situations that jeopardized their lives and that of their families. In response, people displayed negative factors such as depression, anxiety, and stress. Therefore, the research objective was to determine the mental health nursing care provided to an underserved population in San Juan de Lurigancho. This is a quantitative, descriptive, cross-sectional study with 480 participants who completed a survey with sociodemographic data and the depression, anxiety, and stress scale. The results show that 39,8 % had normal depression, 13,5 % had mild depression, 27,1 % had moderate depression, 4,8 % had severe depression, and 14,8 % had extremely severe depression. In conclusion, coping strategies should be implemented for young people and adults to allow them to maintain their mental health in the face of risky situations that jeopardize their lives and that of their families.
Keywords: Mental Health; Vulnerability; Stress; Depression; Anxiety.
RESUMEN
La salud mental a nivel mundial se vio en crisis debido a la pandemia del COVID-19, ante situaciones que comprometían su vida y la de su familia, por lo que en respuesta las personas demostraban factores negativos como depresión, ansiedad y estrés, por lo que el objetivo de investigación es determinar los cuidados de enfermería en la salud mental de una población desatendida en San Juan de Lurigancho. Es un estudio cuantitativo, descriptivo-transversal, con 480 participantes que respondieron una encuesta con datos sociodemográficos y la escala de depresión, ansiedad y estrés. En los resultados se observa, que el 39,8 % tiene depresión normal, 13,5 % depresión leve, 27,1 % depresión moderada, 4,8 % depresión severa y 14,8 % depresión extremadamente severa. En conclusión, se debe realizar estrategias de afrontamiento para las personas jóvenes y adultas, que les permita poder mantener su salud mental ante situaciones de riesgos que comprometan su vida y de su familia.
Palabras clave: Salud Mental; Vulnerabilidad; Estrés; Depresión; Ansiedad.
INTRODUCCIÓN
La pandemia por coronavirus (COVID-19), que comenzó en Wuhan- China, se ha extendido a muchos países; ocasionando que en enero de 2020, el Comité de Emergencias de la Organización Mundial de la Salud (OMS) clasificó el brote como una emergencia sanitaria mundial en función del creciente número de casos en China y otros países.(1) Debido a su naturaleza altamente contagiosa del virus y al creciente número de casos confirmados y muertes en todo el mundo, se empezaron no solo a propagar el virus, sino a su vez sentimientos y pensamientos negativos que amenazaban la salud mental de la población.(2) Además que, durante el confinamiento se incrementó la posibilidad de problemas psicológicos y mentales, principalmente por el distanciamiento entre las personas. En ausencia de comunicación interpersonal, es más probable que los trastornos depresivos y ansiosos ocurran o empeoren.(3)
Hallazgos en Estados Unidos, se dataron que las personas que superan el COVID-19 pueden tener un mayor riesgo de tener secuelas en su salud mental. Actualmente según datos estadísticos señalaron que 1 de cada 5 personas que han pasado la enfermedad, se ha enfrentado por primera vez a un diagnóstico de ansiedad, depresión o insomnio, y tiene además el doble de probabilidad de tenerlos que personas con otras patologías.(4) Sumándose a ello durante la pandemia se incrementaron los pensamientos suicidas entre un 8 % y 10 %; especialmente en personas adultas jóvenes ascendiendo entre un 12,5 % y un 14 %.(5)
La Organización Mundial de la Salud (OMS) define salud mental como: “Un estado de bienestar en el cual el individuo es consciente de sus propias capacidades, puede afrontar las tensiones normales de la vida, puede trabajar de forma productiva y fructífera y es capaz de hacer una contribución a su comunidad”.(6)
Según la Organización Panamericana de la Salud (OPS) nos dice que el miedo, la preocupación y el estrés son respuestas normales en momentos en los que nos enfrentamos a la incertidumbre, o a lo desconocido o a situaciones de cambios o crisis como lo es la pandemia COVID-19.(7)
La nueva enfermedad infecciosa del coronavirus SARS-CoV-2 que afectó a nivel mundial, al no tener fármacos terapéuticos antivirales específicos ni vacuna, contribuyo al aumento de emociones negativas como el miedo, la ansiedad, el estrés, la frustración o la vulnerabilidad; causando incertidumbre en muchos aspectos de nuestra vida.(8)
En el estudio realizado en Cuba, se reveló que el brote de COVID-19 resultó ser estresante para muchas personas. El miedo y la ansiedad como consecuencia del confinamiento fueron abrumadores y provocaron emociones intensas tanto en adultos como en niños. Dado que quienes demostraron tener una respuesta más fuerte de estrés en este tipo de crisis son en su mayoría poblaciones más vulnerables.(9)
En España, un estudio realizado durante la cuarentena insultando a 1596 personas residentes en 311 ciudades de 16 comunidades autónomas del país, en donde los resultados encontrados sugieren que la edad funciona como un factor de protección, de modo que a mayor edad la crisis socio sanitario provocado por la pandemia parece tener menor impacto psicológico en las personas. A su vez indican que la población con menos ingresos y espacio disponible por persona en la vivienda resultan más vulnerables al impacto psicológico de la COVID-19.(10)
En Asia, un estudio en Singapur reveló un incremento de las emociones negativas (ansiedad, depresión e indignación) y una disminución de las emociones positivas (felicidad y satisfacción). Esto generó un comportamiento errático entre las personas, lo cual es un fenómeno común, ya que existe mucha especulación sobre el modo y la velocidad de trasmisión de la enfermedad, actualmente, sin un tratamiento definitivo.(11)
En el estudio realizado en China, a 1210 encuestados de 194 ciudades de China arrojó que el 24,7 % de los participantes presentan un impacto psicológico moderado o severo. Concluyendo que durante la fase inicial del brote de COVID-19 en China, más de la mitad calificó el impacto psicológico como de moderado a severo y alrededor de un tercio informó ansiedad de moderada a severa.(12)
En Ecuador, un estudio realizado a 766 personas donde alrededor del 8 % declararon haber tenido diagnóstico de COVID-19 y el 12,9 % experimentó síntomas relacionados. Indicando el 77,4 % no haber tenido problemas de salud mental en el pasado y el 87,6 % no tener estos problemas durante la pandemia. Sin embargo, el 41 % reconoció tener mayor malestar psicológico. Siendo los más afectados las mujeres y los adultos jóvenes.(13)
En Perú, con 560 adolescentes de participantes en el estudio de nivel secundario y nivel universitario; el 45,6 % sienten la aparición o incremento de síntomas ansiosos y el 36,8 %, síntomas depresivos. Concluyendo que la pandemia por COVID-19 y los factores asociados como el aislamiento social generan la aparición de síntomas que afectan la salud mental de los adolescentes, vinculados con los trastornos ansiosos y depresivos, con mayor preponderancia en las mujeres.(14)
Por tanto, el objetivo de investigación es determinar los cuidados de enfermería en la salud mental de una población desatendida en San Juan de Lurigancho.
MÉTODO
Tipo de investigación y diseño
En el estudio, de acuerdo a sus propiedades es cuantitativa, con respecto a su metodología es descriptiva-transversal no experimental.(15)
Población
La población estuvo conformada por un total de 480 participantes desde las edades de 18 a 60 años respectivamente.
Criterios de inclusión
· Participantes que sean mayores de edad
· Participantes que residan más de 1 año en el distrito de San Juan de Lurigancho
· Participantes que acepten voluntariamente estar presentes en el estudio
Técnica e Instrumento
La técnica de recolección de datos fue la encuesta en la cual esta descrita el instrumento DASS-21.
La escala de depresión, ansiedad y estrés (DASS-21) cuenta con 3 dimensiones divididas en 14 elementos cada una, y las dimensiones están subdivididas en indicadores de 2 a 5 elementos. La dimensión depresión evalúa devaluación de la vida, autodesprecio, falta de interés o participación, desesperanza, disforia, anhedonia e inercia. La dimensión ansiedad evalúa la ansiedad situacional, los efectos del músculo esquelético, excitación autónoma y la experiencia subjetiva del afecto ansioso. La dimensión estrés evalúa la agitación, impaciencia, dificultada para relajarse y la excitación nerviosa. En la cual las alternativas de respuesta están en escala tipo Likert donde, “0 = nada en lo absoluto”, “1 = algunas veces”, “2 = buena parte del tiempo” y “3 = la mayor parte del tiempo”, donde a mayor puntuación, como resultado se observará si su salud mental a experimentado situaciones que comprometan su salud mental.(16)
En lo que respecta a la validación del instrumento, se realizó mediante la prueba de Kaiser-Mayer-Olkin obteniéndose un coeficiente de 0,894 (KMO > 0,8) y la Prueba de esfericidad de Bartlett obtuvo resultados significativos (Aprox. X2 = 7767,328; gl = 210; Sig.= 0,000).
Y para la confiabilidad del instrumento se realizó mediante el Alfa de Cronbach obteniéndose una puntuación de 0,944 (α > 0,8) para los 21 elementos del instrumento, en donde podemos determinar que el instrumento es confiable.
Lugar y aplicación del instrumento
Para la realización del estudio, se realizó primero las coordinaciones con el jefe de familia de cada hogar de los pobladores que viven en el distrito de San Juan de Lurigancho, en donde se les explico acerca de las encuestas a realizar y así tengan el conocimiento del tema de investigación a tratar.

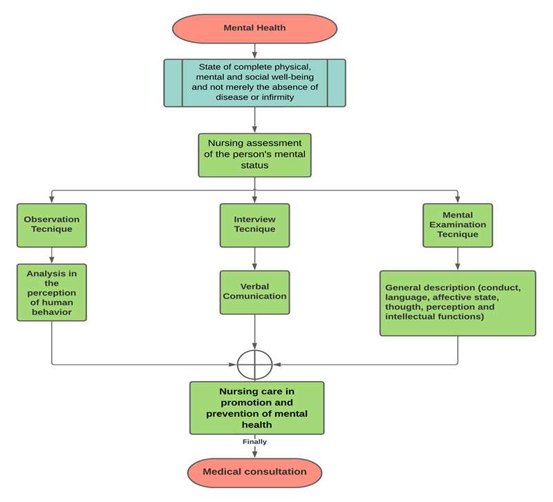
Figura 1. Diagrama de flujo sobre la intervención de enfermería en el cuidado de la salud mental
En el presente diagrama de flujo se permite describir la valoración que realiza el profesional de enfermería en la salud mental, en la cual se realiza mediante 3 técnicas:
· Técnica de la observación: Esta técnica el profesional de enfermería lo utiliza como recurso para evaluar principalmente la conducta humana. Para poder realizar esta técnica el observador debe tener una actitud abierta, libre de prejuicios y utilizar sus sentidos para percibir la conducta del usuario en como lo expresa.
· Técnica de la entrevista: Esta técnica que utiliza el profesional de enfermería es para la obtención de información a través de la comunicación verbal, mediante manifestaciones de la persona sobre sus percepciones, ideas, creencias, sentimientos y acciones.
· Técnica del examen mental: Esta técnica el profesional de enfermería registrara de manera descriptiva las funciones mentales de la persona como resultado de la observación, exploración ordenada y sistemática de los signos y síntomas en un momento determinado, evaluándose (apariencia, conducta, lenguaje, estado afectivo, pensamiento, percepción y funciones intelectuales).
Una vez realizado las 3 técnicas de procedimiento para la evaluación de salud mental de la persona, el profesional de enfermería realizara la promoción y prevención de factores que comprometen la salud mental, donde finalmente se van a ser dirigidos a consulta médica en la cual se detallara si su salud mental se encuentra alterada o no.

Figura 2. Depresion en una población desatendida en San Juan de Lurigancho
Podemos observar en la figura 2 que, el 39,8 %(n=191) de los participantes presentan un nivel de depresión normal, 13,5 %(n=65) un nivel de depresión leve, 27,1 %(n=130) nivel de depresión moderado, 4,8 %(n=23) nivel de depresión severa y 14,8 %(n=71) nivel de depresión extremadamente severa.

Figura 3. Ansiedad en una población desatendida en San Juan de Lurigancho
Podemos observar en la figura 3 que, el 24,2 %(n=116) de los participantes tienen un nivel de ansiedad normal, 22,7 %(n=109) un nivel de ansiedad leve, 26,5 %(n=127) un nivel de ansiedad moderado, 14,8 %(n=71) un nivel de ansiedad severo y 11,9 %(n=57) un nivel de ansiedad extremadamente severo.

Figura 4. Estrés en una población desatendida en San Juan de Lurigancho
Podemos observar en la figura 4 que, el 58,8 %(n=282) de los participantes presentan un nivel de estrés normal, 14,8 %(n=71) un nivel de estrés leve, 5,8 %(n=28) un nivel de estrés moderado, 6,9 %(n=33) un nivel de estrés severo y 13,8 %(n=66) un nivel de estrés extremadamente severo.
DISCUSIÓN
En el presente estudio, se abarca los cuidados de enfermería hacia la salud mental de la población, cuya finalidad es la de desarrollar estrategias que permitan mejorar las habilidades o estilos de afrontamiento para la persona donde su salud mental se encuentra vulnerable.
En los resultados de las variables principales, depresión, ansiedad y estrés, se observa que en la variable donde más se encuentra la evidencia de una alteración de salud mental de la población de estudio fue en la variable ansiedad, esto se debe a que, sobre todo en las personas jóvenes y adultas, no cuentan con la información necesaria sobre los cuidados necesarios que se debe tener en cuenta para su salud mental, dado que la ansiedad a mayores niveles, podemos tener síntomas de dolor de cabeza, dolores gastrointestinales, fatiga, cambios de humor e insomnio, todos estos factores que produce la ansiedad en la persona, son síntomas en las que la persona está entrando en un caso de somatización ya sea situacional o temporal, producto de la enfermedad y además también por la situación de la pandemia por el COVID-19.
Además, de que muchos problemas de salud mental como la depresión, ansiedad y estrés, son cuadros que durante la pandemia del COVID-19, sus niveles han ido incrementando, dado que factores como la cuarentena, el aislamiento social de un familiar infectado, el fallecimiento de un familiar por el COVID-19, los cambios de rutinas, sedentarismo, melancólica, tristeza y cansancio, son factores que han predispuesto a la persona a presentar alteraciones en su estado mental, haciéndolo vulnerable a cualquier situación que comprometa su bienestar de salud.
Por ello, es de importancia desarrollar medidas que permitan disminuir o minimizar los cuadros de depresión, ansiedad y estrés, ya que, producto del COVID-19, a generado conflicto a nivel psicoemocional en la persona, ocasionando riesgos en la alteración mental, de tal manera que puede ocasionar un trastorno mental producto de la depresión, ansiedad o estrés. Por ello se tienen que tomar en cuenta, las medidas de protección de salud mental de la persona, dado que existen múltiples factores que hacen vulnerable el estado mental de la persona.
CONCLUSIONES
Se concluye que, se debe realizar consejerías motivacionales en personas jóvenes y adultas, mediante programas de promoción y prevención de la salud mental frente a situaciones que pueden comprometerlo.
Se concluye que, los profesionales de salud deben ser orientados en el reconocimiento temprano de problemas de salud mental en la persona.
Este trabajo de investigación, será beneficioso para otros estudios a desarrollar sobre este tema, dado que las intervenciones en la salud mental en ocasiones suelen ser escazas y así poder minimizar los riesgos que produce las alteraciones en la salud mental.
REFERENCIAS
1. Velavan T, Meyer C. The COVID-19 epidemic. Trop Med Int Health. 2020;25(3):278-80. doi:10.1111/tmi.13383.
2. Huarcaya J. Mental health considerations about the COVID-19 pandemic. Rev Peru Med Exp Salud Publica. 2020;37(2):327-34. doi:10.17843/RPMESP.2020.372.5419.
3. Chunfeng X. A Novel approach of Consultation on 2019 novel coronavirus (COVID-19)-related psychological and Mental problems: Structured letter therapy. Psychiatry Investig. 2020;17(2):175-6. doi:10.30773/pi.2020.0047.
4. Taquet M, Luciano S, Geddes J, Harrison P. Bidirectional associations between COVID-19 and psychiatric disorder: retrospective cohort studies of 62 354 COVID-19 cases in the USA. Lancet Psychiatry. 2021;8(2):130-40. doi:10.1016/S2215-0366(20)30462-4.
5. O’Connor R, et al. Mental health and well-being during the COVID-19 Pandemic: Longitudinal analyses of adults in the UK COVID-19 Mental Health & Wellbeing study. Br J Psychiatry. 2021;218(6):326-33. doi:10.1192/bjp.2020.212.
6. Organizacion Panamericana de la Salud. Salud Mental. OPS; 2013. Available: https://iris.paho.org/bitstream/handle/10665.2/31342/salud-mental-guia-promotor.pdf?sequence=1&isAllowed=y.
7. Organización Panamericana de la Salud. Salud Mental y COVID-19. OPS; 2020. Available: https://www.paho.org/es/salud-mental-covid-19.
8. Suárez A. La Salud Mental en Tiempos de la COVID-19. Rev Esp Salud Publica. 2020;94(1):1-4. Available: https://www.sanidad.gob.es/biblioPublic/publicaciones/recursos_propios/resp/revista_cdrom/VOL94/EDITORIALES/RS94C_202010126.pdf.
9. Hernandez J. Impacto de la COVID-19 sobre la salud mental de las personas. Medicent Electron. 2020;24(1):578-94. Available: http://scielo.sld.cu/pdf/mdc/v24n3/1029-3043-mdc-24-03-578.pdf.
10. Parrado A, León J. COVID-19: Factores asociados al Malestar Emocional y Morbilidad Psíquica en población Española. Rev Española Salud Publica. 2020;94(8):1-16. Available: https://www.sanidad.gob.es/biblioPublic/publicaciones/recursos_propios/resp/revista_cdrom/VOL94/ORIGINALES/RS94C_202006058.pdf.
11. Ho C, Chee C, Ho R. Mental Health Strategies to Combat the Psychological Impact of Coronavirus Disease 2019 (COVID-19) Beyond Paranoia and Panic. Ann. 2020;49(3):155-60. Available: https://annals.edu.sg/pdf/49VolNo3Mar2020/V49N3p155.pdf.
12. Wang C, et al. Immediate psychological responses and associated factors during the initial stage of the 2019 coronavirus disease (COVID-19) epidemic among the general population in China. Int J Environ Res Public Health. 2020;17(5):1729. doi:10.3390/ijerph17051729.
13. Hermosa C, et al. Síntomas de depresión, ansiedad y estrés en la población general ecuatoriana durante la pandemia por COVID-19. Rev Ecuatoriana Neurol. 2021;30(2):40-7. doi:10.46997/revecuatneurol30200040.
14. Ñañez M, Lucas G, Gómez R, Sánchez R. El Covid-19 en la salud mental de los adolescentes en Lima Sur, Perú. Horiz la Cienc. 2021;12(22):219-31. doi:10.26490/uncp.horizonteciencia.2022.22.1081.
15. Fernández C, Baptista P. Metodología de la Investigación. 2015. Available: http://observatorio.epacartagena.gov.co/wp-content/uploads/2017/08/metodologia-de-la-investigacion-sexta-edicion.compressed.pdf.
16. Lovibond A. Depression Anxiety Stress Scale (DASS-21). 1995. Available: http://www2.psy.unsw.edu.au/dass/Downloadfiles/Dass21.pdf.
FINANCIACIÓN
Ninguna.
CONFLICTO DE INTERESES
Los autores declaran que no existe conflicto de intereses.
CONTRIBUCIÓN DE AUTORÍA
Conceptualización: Paul Espiritu-Martinez, Rebeca Rocio Gomez Rosales, Blas Apaza Huanca.
Redacción – borrador original: Paul Espiritu-Martinez, Rebeca Rocio Gomez Rosales, Blas Apaza Huanca.
Redacción – revisión y edición: Paul Espiritu-Martinez, Rebeca Rocio Gomez Rosales, Blas Apaza Huanca.